Overview
The article “9 Essential Insights from the Microdosing Semaglutide Chart” shines a light on a compassionate approach to weight loss through microdosing semaglutide. It acknowledges the challenges many face on their weight loss journey and emphasizes how starting with lower doses can pave the way for a more manageable experience. This gradual adjustment allows individuals to respond to their own bodies, reducing gastrointestinal discomfort and fostering a sense of control and satisfaction with the treatment.
Imagine feeling more at ease as you navigate your weight loss journey. By embracing a microdosing strategy, you can enhance your adherence to the treatment while minimizing side effects. This nurturing approach not only supports your health but also encourages a positive mindset, making it a promising strategy for sustainable weight management.
Together, we can achieve your goals. This article invites you to explore how microdosing can transform your experience, offering a path that respects your unique responses and needs. With each small step, you are moving closer to a healthier, happier you.
Introduction
The journey to effective weight loss can often feel like navigating a complex maze, filled with uncertainty and potential setbacks. We understand how overwhelming this can be. However, the innovative approach of microdosing semaglutide offers a beacon of hope for those seeking a more manageable path to health. By gradually adjusting dosages, this method minimizes common side effects and enhances adherence to treatment, leading to sustainable results. What if the essential insights from the microdosing semaglutide chart could empower you to take control of your weight loss journey? Exploring these insights may reveal the key to transforming challenges into success, and together, we can achieve your goals.
Minimal: Personalized Weight Loss Solutions with Semaglutide Microdosing
At Minimal, we understand that the journey to weight loss can feel overwhelming. That’s why we offer a transformative method that incorporates a microdosing semaglutide chart into our customized health solutions. This innovative approach, guided by a microdosing semaglutide chart, allows you to gradually adjust to the medication, helping to minimize side effects like nausea, diarrhea, and gastrointestinal discomfort, while maximizing its effectiveness.
By tailoring the dosage to your personal needs, we ensure that you receive the most suitable care for your weight loss journey, enhancing your overall health results. Our dedicated team is here to support you every step of the way, providing extensive assistance without the need for insurance. We believe that effective management solutions should be accessible to everyone, starting at just $99.99 per month.
Together, we can achieve your goals. With our compassionate approach, we invite you to take the first step towards a healthier you. Are you ready to transform your life?
Microdosing Semaglutide: Gradual Weight Loss and Reduced Side Effects
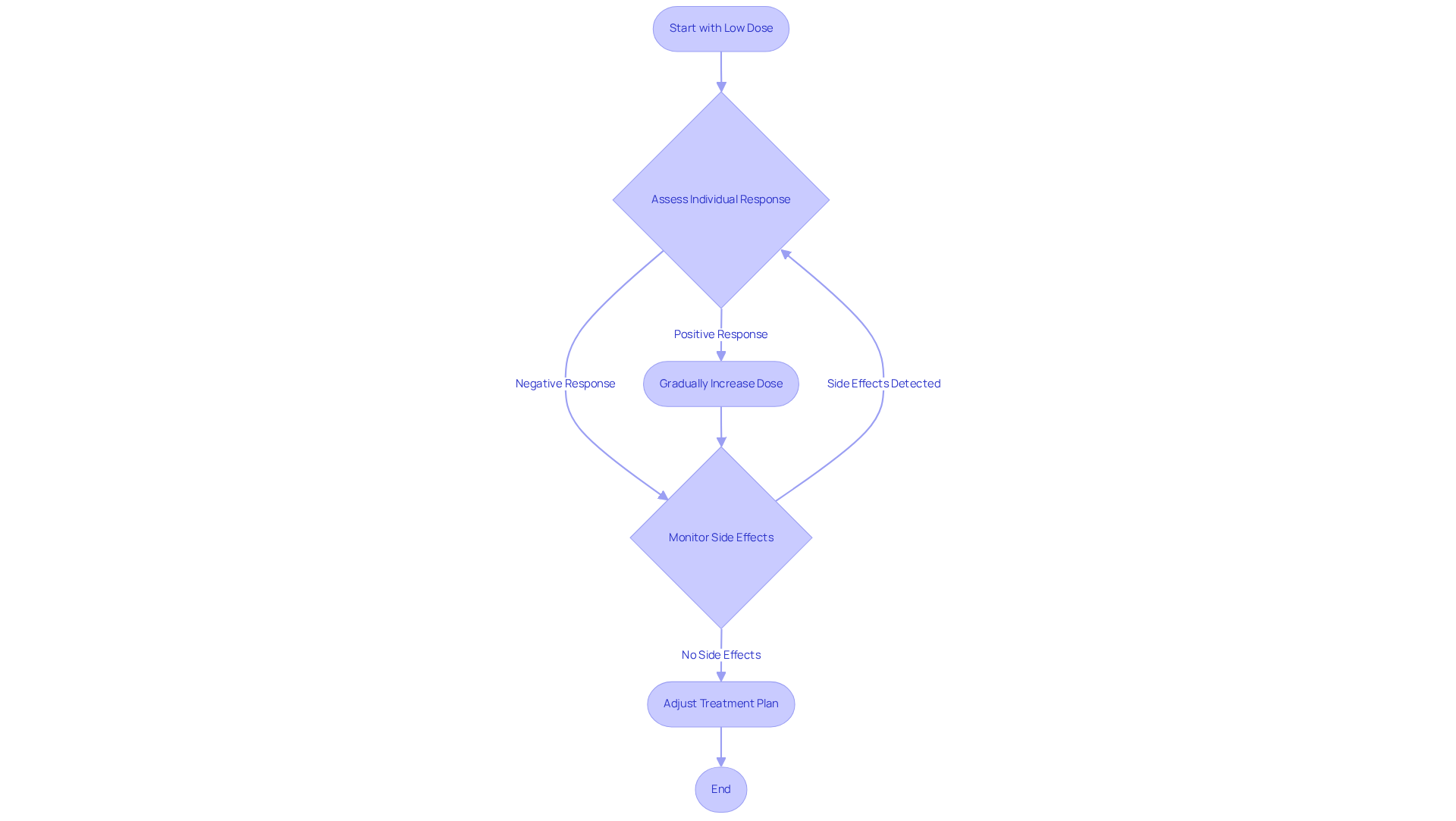
The microdosing semaglutide chart illustrates a gentle and gradual approach to reducing body mass, particularly for individuals who may be sensitive to medication side effects. Have you ever felt overwhelmed by the potential discomfort of weight loss treatments? By starting with lower doses, many clients report experiencing fewer gastrointestinal issues, such as nausea and vomiting, which can often accompany standard dosing.
This softer introduction not only enhances adherence to the reduction program but also nurtures motivation, ultimately leading to sustainable outcomes. Research shows that patients utilizing the microdosing semaglutide chart can achieve significant weight loss while enjoying a more manageable side effect profile. For instance, studies reveal that participants on microdosing regimens maintain better adherence and express improved overall satisfaction with their treatment.
Healthcare providers emphasize that this approach allows for a more comfortable adaptation to the medication, reducing the likelihood of severe side effects and enhancing long-term success. As a result, the microdosing semaglutide chart has emerged as a promising strategy for effective management solutions without the distress often linked to higher doses. Together, we can navigate this journey towards better health, ensuring you feel supported every step of the way.
Understanding Dosing Schedules: Key to Effective Microdosing Semaglutide
Successful microdosing of medication relies on a thoughtfully organized dosing schedule, as shown in the microdosing semaglutide chart, that truly supports your journey. Clients usually start with a modest dose as indicated in the microdosing semaglutide chart, which can be gradually increased based on personal response and comfort. This careful titration process, as outlined in the microdosing semaglutide chart, is vital; it not only optimizes therapeutic effects but also minimizes potential side effects, such as nausea and injection reactions. Wegovy®, a prescription drug recently authorized by the FDA, includes semaglutide, a glucagon-like peptide-1 (GLP-1) receptor agonist that helps regulate appetite and food consumption, making it effective for managing body mass.
Regular meetings with healthcare professionals are essential for tracking progress and adjusting the dosing schedule as outlined in the microdosing semaglutide chart, ensuring you stay focused on your reduction goals. As Dr. Thomas Paluska wisely notes, “The importance of a structured dosing schedule cannot be overstated, as it not only enhances the metabolic process but also aids weight loss.” By adhering to a microdosing semaglutide chart, you can truly enhance the benefits of the medication while fostering a sustainable path to health. Remember, we’re here for you—together, we can achieve your goals.
Risks of Microdosing Semaglutide: What You Should Know
While microdosing semaglutide chart shows certain advantages, it’s essential to recognize that risks still exist. Have you ever felt uncertain about the side effects of a treatment? While the incidence of side effects may be lower than with standard dosing, users might still encounter:
- Gastrointestinal discomfort
- Changes in appetite
- Potential interactions with other medications
Current data shows that nearly half (48.6%) of participants in clinical trials reported gastrointestinal symptoms, with nausea and vomiting being the most common. It’s important to discuss these possible side effects with a healthcare provider to create a safe and effective care plan tailored to your needs.
Real-world experiences reveal that many individuals have reported manageable side effects, such as mild nausea, during their regimen as outlined in the microdosing semaglutide chart. Remember, you’re not alone in this journey. As with any treatment, understanding the risks involved is crucial for achieving your health goals. Together, we can navigate this path and find the best approach for you.
Monitoring Your Body’s Response: Essential for Safe Microdosing
Understanding your body’s response to the microdosing semaglutide chart is essential for ensuring both safety and effectiveness in Minimal’s personalized reduction solutions. We encourage you to keep a detailed record of your symptoms, changes in body mass, and any side effects you may encounter by utilizing a microdosing semaglutide chart. This practice not only fosters personal accountability but also provides valuable insights for your healthcare provider.
Regular consultations with healthcare experts at Minimal are crucial. They allow for timely adjustments to your dosing plan, significantly enhancing your chances of success in your weight reduction journey. Have you considered how self-monitoring can impact your progress? Research indicates that those who engage in regular self-monitoring—like tracking their measurements and symptoms—experience more significant reductions in body mass.
For example, individuals who weigh themselves at least three times a week and log their food intake for a minimum of three days weekly are more likely to achieve clinically significant weight loss. This underscores the importance of organized monitoring, particularly with the microdosing semaglutide chart, in maximizing the benefits of this treatment and reaching your long-term health goals. Remember, together, we can achieve your goals, and we’re here to support you every step of the way.
Consult Healthcare Providers: Tailoring Your Microdosing Plan
Collaborating with healthcare providers is essential for creating an effective microdosing semaglutide chart. These experts carefully assess your unique health situation, potential medication interactions, and specific weight loss goals to create a customized approach. This partnership not only maximizes the effectiveness of your care but also ensures safety, aligning your regimen with your individual health profile.
Data indicates that personalized approaches significantly enhance adherence and outcomes, making this collaboration a cornerstone of successful weight management. Have you considered how recognizing your individual needs can optimize the efficacy of your interventions? As Dr. Thomas Paluska emphasizes, understanding your specific requirements is crucial. Together, we can achieve your goals and navigate this journey with confidence and support.
Microdosing vs. Standard Dosing: Understanding the Differences
The microdosing semaglutide chart illustrates a compassionate alternative to standard dosing, particularly in its approach to treatment and patient experiences. Standard dosing often starts with higher amounts, which can lead to significant side effects, such as gastrointestinal discomfort. In contrast, the microdosing semaglutide chart starts with lower doses, allowing for gradual adjustments that cater to individual tolerance levels. This personalized strategy not only improves the experience for clients—especially those who may be sensitive to medications—but also encourages better adherence to their treatment plans.
Healthcare providers emphasize the benefits outlined in the microdosing semaglutide chart, noting that it can minimize adverse reactions while still supporting effective body management. Many patients share that following a microdosing semaglutide chart to start with lower doses helps them adjust to the medication more comfortably, leading to a more sustainable weight management journey. Real-world experiences indicate that individuals who refer to the microdosing semaglutide chart often achieve similar reductions in body mass compared to those on standard dosing, but with a significantly improved quality of life throughout the process. This method aligns beautifully with Minimal’s holistic approach to personalized healthcare, where patient comfort and safety are prioritized alongside effective treatment. By focusing on personalized care, microdosing not only meets weight reduction goals but also enhances the overall wellness experience for patients. Together, we can achieve your goals and foster a healthier future.
Long-Term Strategies for Semaglutide Use: Planning for Success
Achieving long-term success with semaglutide can feel like a daunting journey, but incorporating comprehensive strategies can make a significant difference. Regular physical activity, balanced nutrition, and ongoing support from healthcare providers are essential components of this path. Have you considered how medications like Metformin and Mounjaro can enhance your efforts?
- Metformin, while primarily used to control blood sugar levels in type 2 diabetes, is often prescribed off-label to help reduce body mass. It works by regulating insulin response and curbing cravings, making it easier to manage your weight. Typically taken orally with or after meals, it can help minimize stomach discomfort.
- On the other hand, Mounjaro, a GLP-1 receptor agonist, not only assists in appetite management but also improves blood sugar regulation—making it a valuable ally in your weight reduction program. Administered as a once-weekly injection under the skin of the stomach, thigh, or upper arm, it simplifies your routine.
Establishing a consistent routine that integrates these elements can be transformative, helping you maintain weight loss and prevent regain. Remember, it’s important to periodically reassess your treatment plan to ensure it aligns with your evolving health goals. Together, we can achieve your goals, and we’re here to support you every step of the way.
Integrating Lifestyle Changes: Enhancing Microdosing Effectiveness
Incorporating lifestyle changes is vital for enhancing the effectiveness of the microdosing semaglutide chart. Have you ever felt overwhelmed on your weight loss journey? You’re not alone. Clients are encouraged to adopt a balanced diet that emphasizes whole foods, which can significantly improve slimming results. Consistent physical activity is equally crucial; research indicates that individuals who participate in regular exercise alongside semaglutide treatment achieve greater reductions in mass and enhanced metabolic health.
Moreover, managing stress levels enhances overall well-being, further aiding the reduction journey. These lifestyle changes not only aid in reducing body mass but also enhance long-term health advantages, which can be seen in the microdosing semaglutide chart, making the microdosing experience more effective and sustainable. Remember, together we can achieve your goals! Nutritionists highlight that a comprehensive strategy, integrating dietary modifications and physical exercise, is essential for attaining and sustaining reduction goals while following the microdosing semaglutide chart. Let’s embrace this journey with compassion and determination.
Key Takeaways from the Microdosing Semaglutide Chart: Essential Insights
The microdosing semaglutide chart provides key insights that emphasize the importance of initiating treatment with lower doses. This approach allows for a gradual increase based on individual responses, which is essential in minimizing potential side effects while enhancing fat reduction effectiveness as indicated in the microdosing semaglutide chart.
Have you ever felt overwhelmed by the weight loss process? Frequent assessments and conversations with medical professionals are crucial, ensuring you receive tailored advice throughout your journey toward a healthier lifestyle. By understanding these principles, you can make informed choices that positively impact your results and overall health.
If you need additional help, remember that we’re here for you. You can connect with Minimal Support by phone at (872) 228 – 2358 or email at [email protected]. Our weight loss program begins with a consultation to assess your health and determine the best treatment plan. This may include potential prescription options like Semaglutide, along with personalized fitness and nutrition plans designed to support your long-term success. Together, we can achieve your goals and create a healthier you.
Conclusion
The microdosing semaglutide chart presents a transformative approach to weight loss, highlighting the importance of starting with lower doses to enhance comfort and minimize side effects. This personalized method not only supports gradual weight reduction but also fosters a more manageable treatment experience, enabling individuals to achieve their health goals with greater ease and satisfaction.
Key insights throughout the article emphasize the significance of a structured dosing schedule, regular monitoring of body responses, and the necessity of collaboration with healthcare providers. By embracing a tailored strategy that incorporates lifestyle changes and ongoing support, individuals can maximize the effectiveness of semaglutide while minimizing potential risks associated with the treatment.
Ultimately, the journey toward sustainable weight loss through microdosing semaglutide is not solely about medication; it’s about creating a holistic plan that encompasses physical health, emotional well-being, and lifestyle adjustments. By welcoming these insights, lasting success becomes attainable, encouraging individuals to take proactive steps toward a healthier future. The path may be challenging, but remember, with the right support and strategies, achieving weight loss goals is entirely within reach. Together, we can navigate this journey toward a brighter, healthier tomorrow.
Frequently Asked Questions
What is Minimal’s approach to weight loss with semaglutide?
Minimal offers a personalized weight loss solution that incorporates a microdosing semaglutide chart, allowing individuals to gradually adjust to the medication, minimizing side effects while maximizing effectiveness.
How does microdosing semaglutide help with weight loss?
Microdosing semaglutide involves starting with lower doses, which helps reduce gastrointestinal side effects such as nausea and vomiting, leading to better adherence to the weight loss program and sustainable outcomes.
What are the benefits of using a microdosing semaglutide chart?
The microdosing semaglutide chart provides a gentle approach to weight loss, allowing for a more comfortable adaptation to the medication, reducing severe side effects, and enhancing long-term success.
How is the dosing schedule structured for microdosing semaglutide?
Clients typically start with a modest dose as indicated in the microdosing semaglutide chart, which can be gradually increased based on personal response and comfort, optimizing therapeutic effects while minimizing side effects.
What role do healthcare providers play in the microdosing process?
Regular meetings with healthcare professionals are essential for tracking progress and adjusting the dosing schedule according to the microdosing semaglutide chart, ensuring clients stay focused on their weight loss goals.
What is Wegovy® and how is it related to semaglutide?
Wegovy® is a prescription drug authorized by the FDA that contains semaglutide, a GLP-1 receptor agonist that helps regulate appetite and food consumption, making it effective for managing body mass.
What is the cost of Minimal’s weight loss program?
Minimal’s weight loss program starts at $99.99 per month, providing accessible management solutions without the need for insurance.












